24年湖南专升本(普通考生&免试生)录取规则、考试时间及考试地点
更新时间:2024-03-22
2024年3月22日湖南专升本正式开始填报志愿
填报时间:3月22日-25日
专升本缴费时间调整为:4月18日-20日
考试时间:4月21日-22日
在选择专升本的报考院校时,招生院校的录取规则是不容忽视的因素,尤其是招生简章中确定划定合格线的独立院校需特别关注。今天试总带大家一起来了解下2024年湖南专升本考试各招生院校的录取细则。
录取特殊规定
录取合格线
各招生高校应综合考虑本校招生专业及计划,专业人才培养要求、生源质量、本校其他专业平均录取率等情况,划定相应专业的最低录取控制线或有关要求;有关招生高校设置专业加试的,可根据本校专业人才选拔要求确定加试合格标准。划线原则或合格标准的确定原则应提前向社会公布。未达到控制线或不合格的考生不予录取。
2024年有18所招生院校在招生简章或录取方案中明确将划定录取合格线。
同学们在择校时一定要仔细阅读院校的招生简章,部分想求稳的同学尽量不要选择可能划合格线的招生原则。

同分排位规则
24年的同分录取和去年相比也有所调整,按大学语文、高等数学、大学英语、专业综合科目的先后顺序,从高分到低分排位。外国语言类中非英语类专业,按照大学语文、专业基础科目、专业综合科目的先后顺序,从高分到低分排位。
去年学校录取最后一位如果同分都是追加计划录取。统招专升本考试真是一年比一年难,来年要备考的学子,也可以着手把公共课捡起来了,公共课学得好还是占优势的。
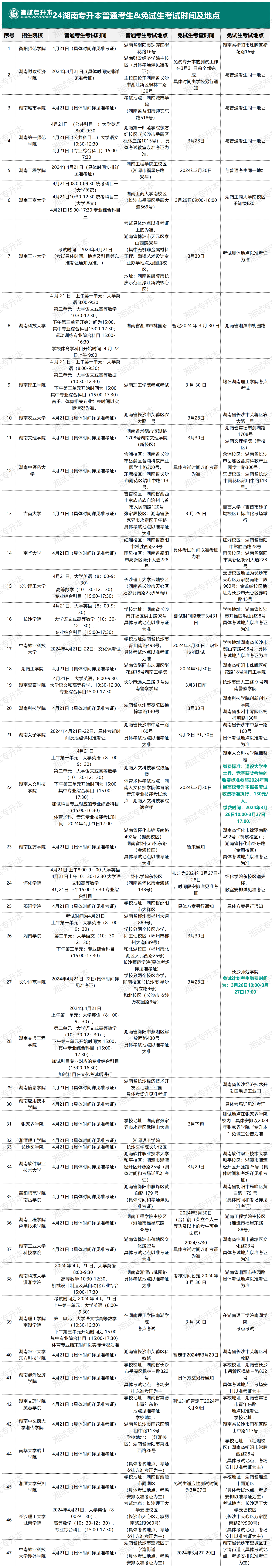
普通考生&免试生考试时间及地点

现阶段如果大家还在犹豫不决,不知道自己选择报考哪所院校、专业,可以文末留言试总会一一解答。
在集训的学员可以前往湘试择校室进行一对一择校分析。
专升本备考时间不足30天,大家一定要抓紧时间、认真复习备考。
?最后,祝愿大家能够成功上岸,圆梦本科!

